中国·永利yl23455(股份)有限公司-官方网站
加关注:
网站首页
团委概况
部门简介
班子成员
科室分工
重点工作
yl6809永利官网
青年组织
研究生会
学生会
青年通讯社
志愿者联合会
社团联合会
创新创业服务中心
团委文件
常用下载
投稿须知
稿件要求
在线投稿
团务知识
当前位置:
网站首页
»
公告通知
» 正文
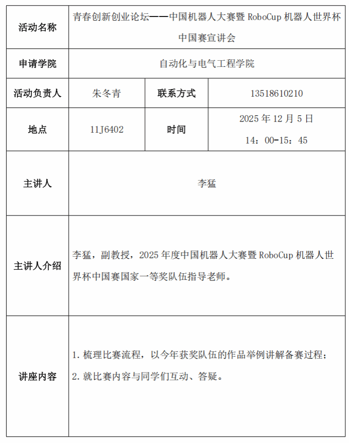
青春创新创业论坛——中国机器人大赛暨RoboCup机器人世界杯中国赛宣讲会
作者: 来源:团委 发布时间:2025年12月04日 20:04 点击次数:
初审;吴峻霆
复审:朱冬青
终审:崔爱萍
<< 上一篇:
青春创新创业论坛——“建行杯”山东省大学生创新大赛宣讲会
>> 下一篇:
青春创新创业论坛——关于百度之星·程序设计大赛的宣讲会
中国·永利yl23455(股份)有限公司-官方网站 2025 版权所有
360网站安全检测平台